考博招生简章
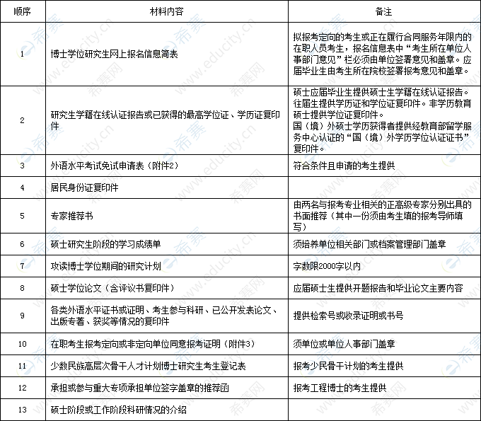
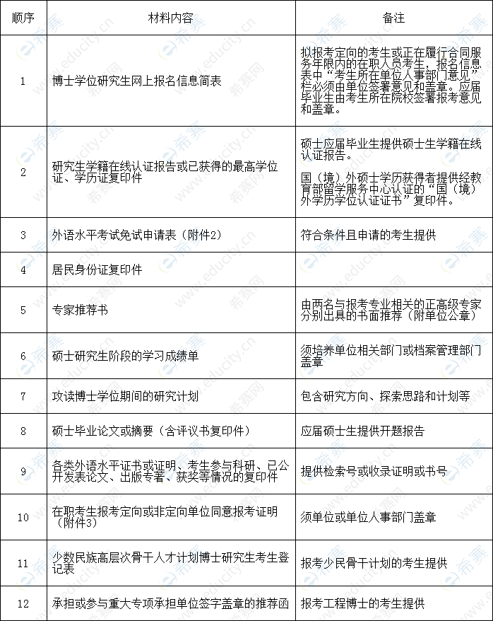
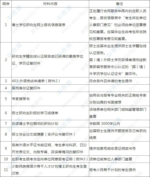
山东大学哲学与社会发展学院2020博士研究生招生专业目录本单位计划招收博士研究生13人,最终招生人数将根据教育部下达的招生计划和报考情况进行调整。因招生计划有限,招考方式多样,考生报...
来源 : 山东大学研究生招生信息网 11月13日 15:46 关键字 : 山东大学 博士研究生招生专业目录
为深入贯彻落实习近平新时代中国特色社会主义思想,贯彻党的十九大精神和全国教育大会精神,落实立德树人根本任务,根据教育部相关文件规定,结合我校实际,特制定本简章。 一、培养...
四川大学高分子科学与工程学院/高分子研究所2020年普通招考博士研究生招生简章考博英语为广大考生分享四川大学高分子科学与工程学院/高分子研究所2020年普通招考博士研究生招生简章,希望能...
来源 : 网络 11月12日 18:57 关键字 : 四川大学 高分子科学与工程学院 高分子研究
辽宁大学2020年博士研究生“申请—考核”制招生简章2020年博士研究生招生入学考试工作已经展开,新东方在线考博网将为广大2020考博考生发布转载各博士招生单位发布的2020年博士研究生招生简...
来源 : 网络 11月12日 18:54 关键字 : 辽宁大学 2020博士“申请—考核”制 招生简章
福州大学法学院“申请—考核”制招收攻读博士学位研究生专业要求考博英语为广大考生分享福州大学法学院“申请—考核”制招收攻读博士学位研究生专业要求,希望能为大家在考博中提供到帮助。...
福州大学离散数学研究中心“申请—考核”制招收攻读博士学位研究生专业要求考博英语为广大考生分享福州大学离散数学研究中心“申请—考核”制招收攻读博士学位研究生专业要求,希望能为大家...
福州大学化学学院2020年博士研究生申请考核选拔办法(细则)考博英语为广大考生分享福州大学化学学院2020年博士研究生申请考核选拔办法(细则),希望能为大家在考博中提供到帮助。考生在遵守《...
来源 : 网络 11月11日 15:20 关键字 : 福州大学 化学学院 2020年博士研究生 申请
福州大学材料科学与工程学院“申请—考核”制招收攻读博士学位研究生实施细则考博英语为广大考生分享福州大学材料科学与工程学院“申请—考核”制招收攻读博士学位研究生实施细则,希望能为...
资料下载
【必看】考博英语词汇10000例精解
发布时间:2020-09-02关注新东方在线服务号
回复【10000】免费获取
医学考博英语作文核心基础词汇整理
发布时间:2020-04-15关注新东方在线服务号
回复【医学考博】获取
医学考博英语阅读理解练习资料
发布时间:2020-04-15关注新东方在线服务号
回复【医学考博】获取
法学考博英语高频词汇word版
发布时间:2020-04-15关注新东方在线服务号
回复【医学考博】获取
医学博士英语统考真题及解析
发布时间:2019-12-26关注新东方在线服务号
回复【考博真题】获取
全国医学博士外语统一考试真题
发布时间:2019-12-26关注新东方在线服务号
回复【考博真题】获取
中科院考博英语复习备考实战经验分享
发布时间:2019-12-26关注新东方在线服务号
回复【考博经验】获取
中科院考博英语真题练习资料
发布时间:2019-12-26关注新东方在线服务号
回复【考博真题】获取
关注新东方在线服务号
关注新东方在线服务号,
免费获取考博必看干货资料

考博好课推荐
基础薄弱,备考迷茫,送纸质资料
价格 : ¥2280元
资深教师,教学简明,直接有效!
价格 : 0元
资料下载
关注新东方在线服务号
回复【10000】免费获取
关注新东方在线服务号
回复【医学考博】获取
关注新东方在线服务号
回复【医学考博】获取
关注新东方在线服务号
回复【医学考博】获取
关注新东方在线服务号
回复【考博真题】获取
关注新东方在线服务号
回复【考博真题】获取
关注新东方在线服务号
回复【考博经验】获取
关注新东方在线服务号
回复【考博真题】获取
阅读排行榜
相关内容